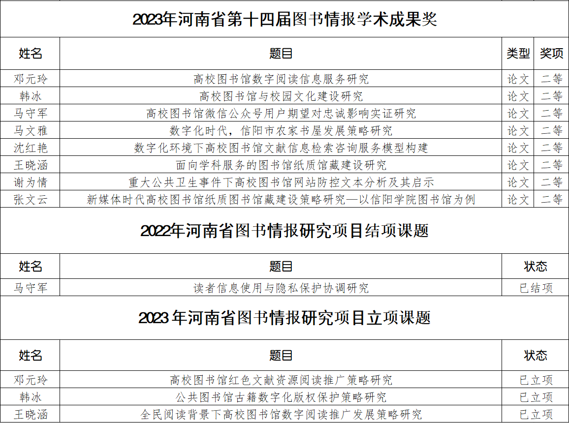
近日,“河南省图书情报研究项目”已公示,我馆三项课题获得立项,一项课题顺利结项,八项成果荣获“第十四届图书情报学术成果奖”。

“河南省图书情报研究项目”是由河南省图书馆学会、河南省科学技术情报学会和河南省高校图书情报工作委员会联合开展的重要学术研究活动,对提高我省图书馆馆员的工作素养和业务能力,推动图书馆常态发展和服务水平起到了至关重要的作用,也受到了众多馆员的一致好评。
从2021年我馆参与此项目以来,在立项、结项、成果奖等方面均取得了较大的突破。近年来,在馆内领导的号召下,全馆逐渐形成了追、赶、帮、超的工作作风,爱学习、比学习、拼钻研已成为馆员的日常工作常态。下一步,在馆内领导和全体馆员的共同努力下,我馆将在今后的学术研究中再创佳绩。